
近日,市场监管总局(标准委)批准发布《高标准农田建设 通则》(GB/T30600-2022)(以下简称《通则》),并将于2022年10月1日起正式实施。该标准自2014年发布后第一次修订,是2018年党和国家机构改革后农业农村部牵头起草的第一个高标准农田建设相关国家标准。
新修订的《通则》弥补了原版在实际应用中部分指标设置不合理等不足,是新时期统一高标准农田建设标准,实现农田建设项目科学规范管理的客观需要,对进一步规范高标准农田建设行为,提升高标准农田建设质量具有重要意义。
《通则》坚持以全面提升农田质量为目标,以体现区域特色为重点,面向农业机械化、规模化、产业化,突出农田工程建设和质量建设,坚持“科学布局、分类施策,目标导向、良田粮用,生态理念、注重质量”等编制原则,完善相关内容与技术规范,促进农田建设高质量发展。
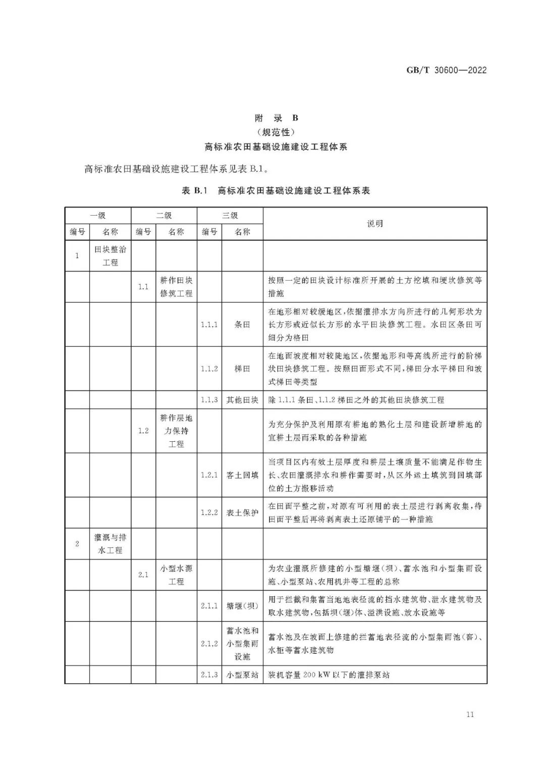
《通则》的突出亮点是分区域设置建设标准。充分考虑与《全国高标准农田建设规划(2021年—2030年)》的有效衔接,区分不同建设目标、重点、能力和条件,将全国划分为东北区、黄淮海区、长江中下游区、东南区、西南区、西北区和青藏区七个区域,因地制宜制定高标准农田基础设施建设标准和农田地力标准参考值。《通则》还规定了各省粮食综合生产能力指标,确保到2030年建成12亿亩高标准农田,加上改造提升已建的高标准农田,能够稳定保障1.3万亿斤以上粮食产能,守住国家粮食安全底线。
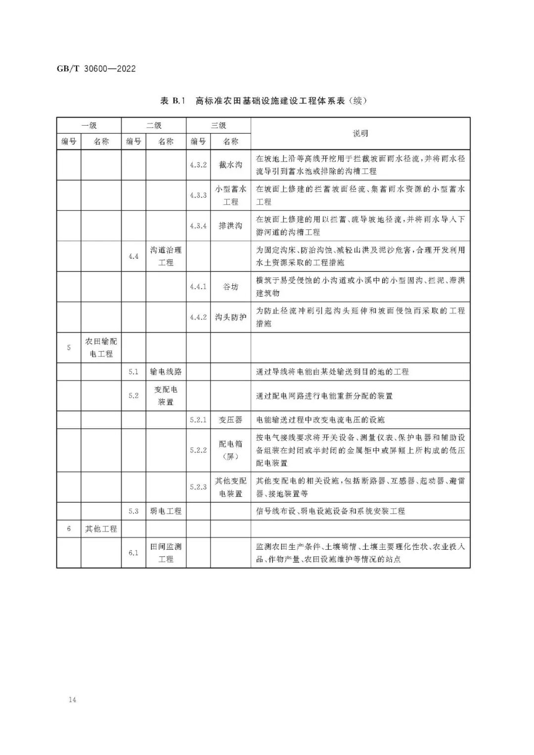
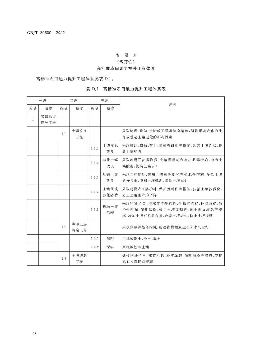
《通则》具有统筹设施建设与地力提升、突出科学适用性、提升标准可操作性的鲜明特征。在修订设施建设指标的同时,着重补充完善了地力提升相关指标,按建设内容详细划分具体工程类别,每一类别详细制定建设标准,既确保地方开展各类工程建设都能有所参照,也为各地开展耕地质量提升建设提供有效技术参考。
附件:《高标准农田建设 通则》(GB/T30600-2022)